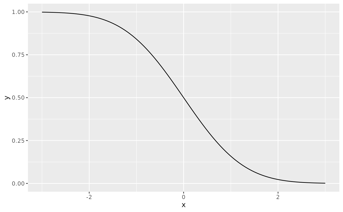
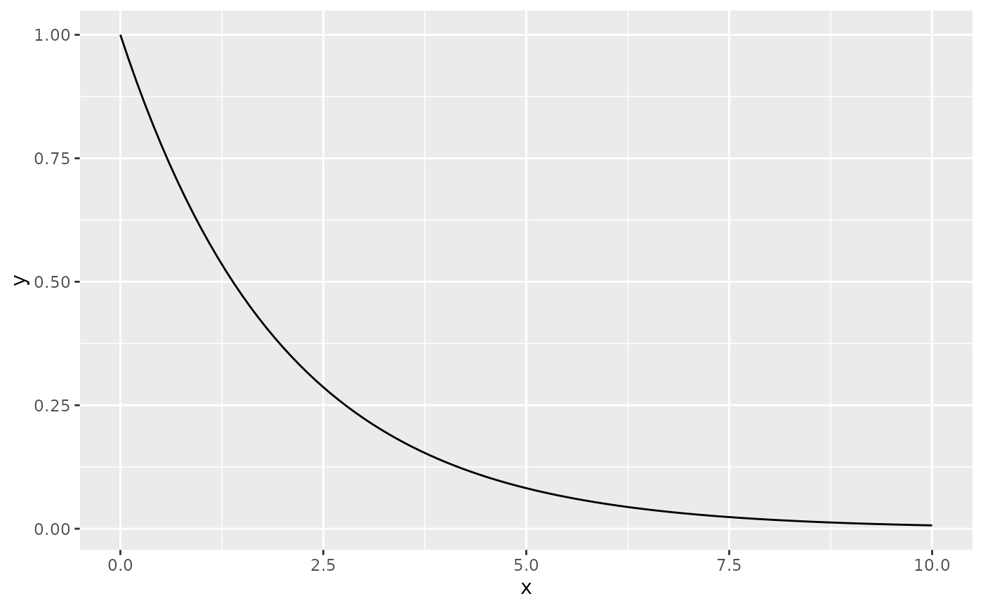
geom_survival() creates a ggplot2 layer that plots a survival function.
By default only the line is drawn (no fill).
Usage
geom_survival(
mapping = NULL,
data = NULL,
stat = StatSurvival,
position = "identity",
...,
na.rm = FALSE,
show.legend = NA,
inherit.aes = FALSE,
fun = NULL,
cdf_fun = NULL,
pdf_fun = NULL,
qf_fun = NULL,
xlim = NULL,
n = 101,
args = list(),
color = "black"
)
StatSurvival
GeomSurvivalFormat
An object of class StatSurvival (inherits from Stat, ggproto, gg) of length 3.
An object of class GeomSurvival (inherits from GeomPath, Geom, ggproto, gg) of length 2.
Arguments
- mapping
Set of aesthetic mappings created by
aes(). If specified andinherit.aes = TRUE(the default), it is combined with the default mapping at the top level of the plot. You must supplymappingif there is no plot mapping.- data
Ignored by
stat_function(), do not use.- stat
The statistical transformation to use on the data for this layer. When using a
geom_*()function to construct a layer, thestatargument can be used to override the default coupling between geoms and stats. Thestatargument accepts the following:A
Statggproto subclass, for exampleStatCount.A string naming the stat. To give the stat as a string, strip the function name of the
stat_prefix. For example, to usestat_count(), give the stat as"count".For more information and other ways to specify the stat, see the layer stat documentation.
- position
A position adjustment to use on the data for this layer. This can be used in various ways, including to prevent overplotting and improving the display. The
positionargument accepts the following:The result of calling a position function, such as
position_jitter(). This method allows for passing extra arguments to the position.A string naming the position adjustment. To give the position as a string, strip the function name of the
position_prefix. For example, to useposition_jitter(), give the position as"jitter".For more information and other ways to specify the position, see the layer position documentation.
- ...
Other parameters passed on to
ggplot2::layer().- na.rm
If
FALSE, the default, missing values are removed with a warning. IfTRUE, missing values are silently removed.- show.legend
Logical. Should this layer be included in the legends?
NA, the default, includes if any aesthetics are mapped.FALSEnever includes, andTRUEalways includes. It can also be a named logical vector to finely select the aesthetics to display. To include legend keys for all levels, even when no data exists, useTRUE. IfNA, all levels are shown in legend, but unobserved levels are omitted.- inherit.aes
If
FALSE, overrides the default aesthetics, rather than combining with them. This is most useful for helper functions that define both data and aesthetics and shouldn't inherit behaviour from the default plot specification, e.g.annotation_borders().- fun
A survival function \(S(x)\) returning values between 0 and 1 (e.g.
function(x) 1 - pnorm(x)). Evaluated directly. Exactly one offun,cdf_fun,pdf_fun, orqf_funmust be provided.- cdf_fun
A CDF function (e.g. pnorm). The survival function is computed as
1 - cdf_fun(x). Exactly one offun,cdf_fun,pdf_fun, orqf_funmust be provided.- pdf_fun
A PDF function (e.g. dnorm). The CDF is derived by numerical integration and the survival function is computed as
1 - F(x). Exactly one offun,cdf_fun,pdf_fun, orqf_funmust be provided.- qf_fun
A quantile function (e.g. qnorm). The CDF is derived via interpolation and the survival function is computed as
1 - F(x). Exactly one offun,cdf_fun,pdf_fun, orqf_funmust be provided.- xlim
A numeric vector of length 2 giving the x-range.
- n
Number of points at which to evaluate. Defaults to 101.
- args
A named list of additional arguments to pass to
fun,cdf_fun, orpdf_fun.- color
Line color for the survival curve.
Details
Supply exactly one of fun (a survival function), cdf_fun (a CDF),
pdf_fun (a PDF), or qf_fun (a quantile function). When cdf_fun is
supplied, \(S(x) = 1 - F(x)\). When pdf_fun is supplied, the CDF is
first derived by numerical integration and then \(S(x) = 1 - F(x)\).
When qf_fun is supplied, the CDF is derived via interpolation and then
\(S(x) = 1 - F(x)\).



